欢迎来到AG体育登录 AG体育平台 在线留言 网站地图

0379-80865158
19913790999(张总)

24小时服务咨询热线

  • 1
  • 2
  • 3
AG体育平台

AG体育登录

手 机:19913790999(张总)

固 话:0379-80865158

微 信:佳森环保

地 址:洛阳市洛龙区开元大道333号炎黄科技园F4-403

路 线:驾车到开元大道炎黄科技园

微信扫一扫:AG体育登录

豫ICP备12019977号-1
新闻中心当前位置:新闻中心

一线员工讲解离心泵的启停操作,非常实用

一线员工讲解离心泵的启停操作,非常实用


化工设备中泵的启动、运行和停止三个过程对于设备本身和整个化工流程的正常运转来说都是至关重要的。接下来我们梳理一下常见化工泵的启停操作步骤以及运转中需要注意的事项。


化工离心泵起动、运行和停止操作步骤
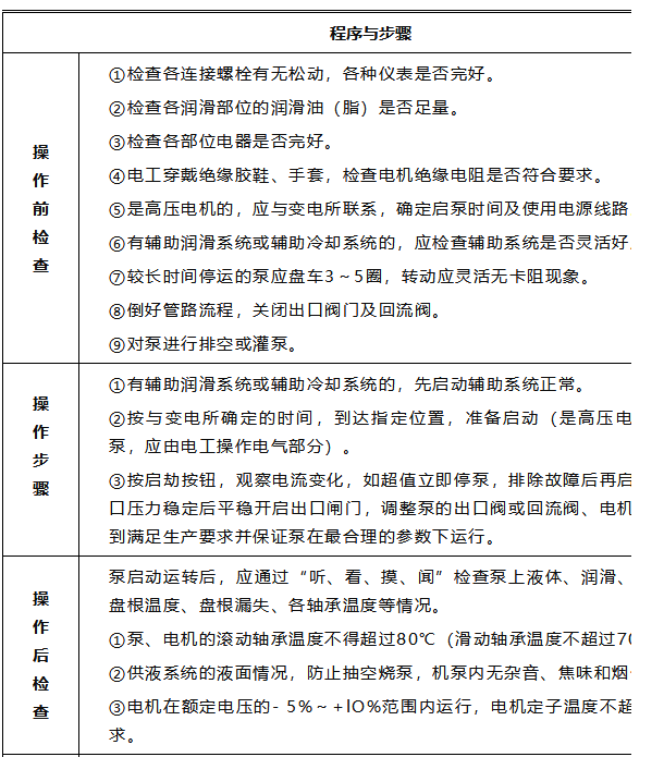
1.运行前的准备工作
(1).检查检修记录,确认数据正确,作好机泵运用的各种记录表格;
(2).清扫机泵周围卫生;
(3).检查地脚螺栓有无松动,电机接地线是否良好,入口管线及附属管线、部件、仪表是否完好无缺;
(4).检查联轴器连接是否良好,对轮罩是否上好;未接联轴器前检查原动机的转向,与泵的转向箭头一致后,接好联轴器。
(5).检查托架内润滑油量是否适量(油面在油位计中心线2mm左右),油位计是否完好。轴承部位加入合格的润滑油,油位在1/2-2/3油标处;
(6).检查冷却系统是否畅通;
(7).检查封油系统投入是否正常,封油压力应高于泵入口压力0.05-0.15MPa;
(8).盘车应无卡涩现场和异常响声;
(9).对于高温泵要进行充分的预热,低温泵需进行预冷;
(10).泵在吸上情况下使用,起动前应灌泵或抽真空;泵在倒灌情况下使用,起动前应用所输送液体将泵灌满,驱除泵中的空所后,将吐出管的闸阀关闭。
(11).联系电工检查电机,并送电;

2.泵运转

image.png

启动

因为离心泵启动时,泵的出口管路内还没水,因此还不存在管路阻力和提升高度阻力,在泵启动后,泵扬程很低,流量很大,此时泵电机(轴功率)输出很大(据泵性能曲线),很容易超载,就会使泵的电机及线路损坏,因此启动时要关闭出口阀,才能使泵正常运行。

(1)关闭进出口压力(或真空)计和出水阀门、(如有旁通管、此时也应关闭)。
(2)起动过程中要时时注意原动机的功率读数及泵的振动情况,振动数不应超过0.06毫米,测定部位是轴承座。
(3)检查轴封渗漏是否符合要求,密封介质泄露不得超过下列要求:对于机械密封,轻质油10滴/min,重质油5滴/min;对于填料密封,轻质油20滴/min,重质油10滴/min。
(4)盘车无问题后,启动电机;起动电机(***好先点动、确认泵转向正确后,才开始正式运行),然后打开进出口压力(或真空)计,当泵达到正常转速,且仪表指出相应压力时,再慢慢打开出水阀门,调节到需要的工况。
(5)当泵出口压力和电机电流正常后,逐渐打开泵出口阀,并严密监视电机电流,将电流控制在红线内,以防电机超负荷,烧毁电机;
(6)检查出口压力指示是否正常,润滑情况是否良好;
(7)密封情况:机械密封应无泄漏、发热现象、填料密封应呈连续滴流状态。
(8)检查冷却系统运转是否正常;
(9)检查泵的振动值和轴承温度是否在允许范围内。振动值应符合ISO 2372和ISO 3495标准。轴承温度应符合下列要求:对于强制润滑系统,轴承油的温度不应超过28℃,轴承金属的温度应小于93℃;对于油环润滑油或飞溅润滑系统,油
池的温升不超过39℃。
(10)随时注意泵的出口流量及压力,并根据其变化判断过滤网的堵塞情况,当堵塞较严重时,应立即停泵处理。
(11)认真妥善处理运转中出现的问题,并作好详细记录,同时配合其他岗位做好运行善后工作。
运行
(1).经常检查泵和电机的发热情况(轴承的温升不应超过75℃)及油位计供油情况。(一般每运行1500小时后,要全部更换润滑油一次)。
(2).不能用吸入阀来调节流量,避免产生汽蚀。
(3).泵不宜在低于30%设计流量下连续运转,如果必须在该条件下连续运转,则应在出口处安装旁通管,排放多余的流量。
(4).注意泵运转有无杂音,如发现异常状态时,应及时消除或停车检查。

停车
(1).缓慢关闭吐出口管路闸阀(如果泵在倒灌情况下使用,还要关闭吸入管路的闸阀)、并关闭各种仪表的开关。
(2).切断电源,关闭电机。
(3).如果密封采用外部引液时,还要关闭引液阀门。
(4).如果环境温度低于液体凝固点时,要放净泵内的液体,以防冻裂。
(5).如果长时间停车不用,除将泵内的腐蚀性液体放净外,各零部件应拆卸清洗干净,尤其是密封腔。***好是将泵拆下清洗后重新装好,除涂油防锈处理和封闭泵进、出口外,还应定期检查。
image.png
image.png



19913790999(张总) 地址:洛阳市洛龙区开元大道333号炎黄科技园F4-403

版权所有:AG体育登录 豫ICP备12019977号-1 技术支持:青峰网络